Determine Manufacture Date
Part Description | DX | DX | DX | DX-2 | DX2 | DX2 | DX3 | DX3 | DX3 | DX3L |
01/1993 to 05/04/1995 | 05/04/1995 to 09/1995 | 09/1995 to 08/2000 | 09/2000 to 05/2003 | 06/2003 to 08/2014 | 09/2014 to Present | 07/2008 to 09/2012 | 10/2012 to 07/2014 | 08/2014 to 12/2016 | 06/2015 to Present | |
Inducer Fan Blower | TP-55A | TP-55A | TP-55A | TP-55A | TP-55A | TP-55A | TP-55A | TP-55A | TP-55A (50-150 MBH) TP-3215 (175-200 MBH) | TP-55A (50-150 MBH) TP-3215 (175-200 MBH) |
Circuit Board | TP-78D & TP-390 | TP-78D & TP-390 | TP-351A& TP-390 | TP-351A | TP-351A | TP-351A | TP-351A | TP-351A | TP-351A | TP-851B |
Flame Rod | TP-222 | TP-222 | TP-222 | TP-222 | TP-222 | TP-222 | TP-222 | TP-222 | TP-222 | |
Ignition Device | TP-50A | TP-50A | TP-50A | TP-50A | TP-50A | TP-50A | TP-50A | TP-50A | TP-50A | TP-50A |
Gas Valve (Nat) | TP-240 | TP-240 | TP-240 | TP-240 | TP-240 | TP-240 | TP-3040 | TP-3040 | TP-3040 | TP-1040 |
Gas Valve (LP) | consult | TP-241 | TP-241 | TP-241 | TP-241 | TP-241 | TP-3041 | TP-3041 | TP-3041 | TP-1041 |
Indicator Lights | TP-328 | TP-328 | TP-328 | TP-328 | TP-328 | TP-828A TP-1428A | ||||
Control Voltage | 120V | 120V | 120V | 120V | 120V | 120V | 120V | 120V | 120V | 24V (internal supply) |
IOM Link |
Pressure Switch
| Model | Year Range | 50 MBH | 60-75 MBH | 100 MBH | 125 MBH | 150 MBH | 175 MBH | 200 MBH | |
|---|---|---|---|---|---|---|---|---|---|
| DX DX DX DX-2 | 01/1993 to 05/04/1995 05/04/1995 to 09/1995 09/1995 to 08/2000 09/2000 to 05/2003 | Switch 1 N.C. Switch 2 N.O. | TP-264B TP-260F | TP-264B TP-260F | TP-264B TP-260F | TP-264D TP-260F | TP-264D TP-260F | TP-264D TP-260G | TP-264C TP-260G |
| DX2 | 06/2003 to Present | TP-264B | TP-264B | TP-264B | TP-264E | TP-264E | TP-264D | TP-264F | |
| DX3 DX3 DX3 | 07/2008 to 09/2012 10/2012 to 07/2014 08/2014 to 12/2016 | TP-264E | TP-264D | TP-1264A | TP-1264A | TP-264F | TP-264F | TP-264F | |
| DX3L | 06/2015 to Present | TP-264E | TP-264D | TP-1264A | TP-1264A | TP-264F | TP-264F | TP-264F |
Note: For heaters with (2) pressure switches, the burner switch in the blower compartment is a normally open switch and the exhaust switch in the gas valve compartment is a normally closed switch
Burner Control Box Parts
-

TP-851B
$230.00 -

TP-828A
$10.00 -

TP-826
$43.00 -

TP-78D
$190.00 -

TP-55A
$200.00 -

TP-50A Glo-Bar Hot Surface Igniter
$59.00 -

TP-390
$22.00 -

TP-351A
$195.00 -

TP-328
$11.00 -

TP-3215
$285.00 -

TP-3041
$180.00 -

TP-3040
$180.00 -

TP-264F
$59.00 -

TP-264E
$59.00 -

TP-264D
$59.00 -

TP-264C
$59.00 -

TP-264B
$59.00 -

TP-260G
$59.00 -

TP-260F
$59.00 -

TP-241
$181.00 -

TP-240
$181.00 -

TP-222
$25.00 -

TP-1428A
$10.00 -

TP-1264A
$59.00 -

TP-1040
$195.00
Tube and Reflector Components
| Reflector End Cap Clip - (8) pcs. | $2.00 Max: 49 Min: 1 Step: 1 Add to cart | |
| Reflector Center Support | $15.00 Max: 9 Min: 1 Step: 1 Add to cart | |
| 4" Wire Hanger with Spring. | $16.50 Max: 20 Min: 1 Step: 1 Add to cart | |
| 36 in. Interlocking Turbulator Baffle Section | $17.00 Max: 19 Min: 1 Step: 1 Add to cart | |
| Reflector End Cap. 2 pcs (includes attachment clips) | $19.00 Max: 17 Min: 1 Step: 1 Add to cart | |
| 4" Tube Clamp | $24.00 Max: 16 Min: 1 Step: 1 Add to cart | |
| 4" Stainless Steel Tube Clamp. (1) clamp needed on 150-200 MBH systems. | $36.00 Max: 10 Min: 1 Step: 1 Add to cart | |
| Reflector Elbow - 90° bend, with polished, one side bright reflector elbow. | $68.00 Max: 5 Min: 1 Step: 1 Add to cart | |
| Elbow - 6” radius, 90° bend, 4” diameter | $93.00 Max: 2 Min: 1 Step: 1 Add to cart | |
| Refelctor "U" to cover a TF1B "U" fitting. | $100.00 Max: 15 Min: 1 Step: 1 Add to cart |
Hanging Hardware
| Five foot chain set with two (2) “S” hooks. | $7.00 Max: 42 Min: 1 Step: 1 Add to cart | |
| Reflector Angle Mounting Bracket - "Brass Knuckle" | $9.00 Max: 22 Min: 1 Step: 1 Add to cart | |
| Single Mount Bracket - for U tube configuration
| $27.00 Max: 20 Min: 1 Step: 1 Add to cart |
Air Intake
Guidelines | Outside Air | |||
see General Manual for complete requirements Combustion Air Requirements Combustion air may be supplied to the heater by indoor or outdoor means. If using combustion air intake from indoors, the required volume of the space must be a minimum of 50 ft3 per 1,000 BTU/h unless the building is of unusually tight construction. Non-contaminated outside air for combustion must be ducted to the heater if any of the following apply: • Chemicals such as chlorinated or fluorinated hydrocarbons (typical sources are refrigerants, solvents, adhesives, degreasers, paints, paint removers, lubricants, pesticides, etc.). • High humidity. • Contaminants such as sawdust, welding smoke, etc. • Negative building pressure. • Unusually tight construction where there is an air infiltration rate of less the 0.40 air changes per hour. | ||||
| Wall inlet cap, 4” O.D. with bird screen. For use with outside air option. Bird screen ensures open air flow to unit. Used for 0-20’ of 4” intake. Used on all low intensity tube heaters | $35.00 Max: 15 Min: 1 Step: 1 Add to cart | |
| 4" Flexible Air Inlet Hose Used on all low intensity tube heaters 4" flexible air inlet rubber hose (black) with DWV adapter affixed to AIRH. Mates to 4" DWV pipe. Replaces AIB 18" in length.
| $51.00 Max: 10 Min: 1 Step: 1 Add to cart | |
| 4" Rooftop Vent Package. Can also be used for Air Intake. | $210.00 Max: 25 Min: 1 Step: 1 Add to cart |
Venting
Rooftop | Sidewall | Common Rooftop | Common Sidewall | Unvented |
General Venting Requirements The venting system for the heating system may terminate horizontally through a sidewall or vertically through the roof, and may be individually or commonly vented. Configuration of the vent termination determines the category type | ||||
Important Model Requirements: see General Manual for compete requirements | ||||
• Do not exceed a maximum vent length of 20 ft. with two elbows, 25 ft. with one elbow, or 30 ft. with no elbows. • Maintain a minimum vent length of 3 feet. • Maintain a minimum of 12 inches of straight pipe from the flue outlet before any directional changes are made in the venting system. • The equivalent length for a 4 inch 90° elbow is 5 feet. • Avoid using more than two 90° directional changes in the venting system | ||||
| Galvanized Steel Vent Outlet Cap Used on all low intensity tube heaters except LS, LD or DBS 4" O.D. with flapper. Flapper ensures proper static pressure for proper unit operation. Must be used with unvented units.
| $34.00 Max: 3 Min: 1 Step: 1 Add to cart | |
| 4" Simpson Duravent Rooftop Vent Cap
| $38.00 Max: 4 Min: 1 Step: 1 Add to cart | |
| Dual Exhaust Assembly "Y" shaped, 26 gauge galvanized steel with baffle. 4" O.D. X 4" O.D. For use when common venting (2) units. Heaters MUST share a common thermostat. Dimensions: 14" left to right (w) x 13" height. | $100.00 Max: 20 Min: 1 Step: 1 Add to cart | |
| 4" Duravent Sidewall Vent Kit (Alt. Part# 2C448) Used on all low intensity tube heaters except LS, LS3, LD3 & DBS Includes all items for sidewall venting: SWD-4, WT-4, 18BV-4, & DHC-4. Single wall vent pipe material is included. 29" long when fully assembled. NOT APPROVED FOR V2 200 MBTU/H | $178.00 Max: 25 Min: 1 Step: 1 Add to cart | |
| 4" Rooftop Vent Package. Can also be used for Air Intake. | $210.00 Max: 25 Min: 1 Step: 1 Add to cart | |
| 6" Duravent Sidewall Vent Kit Al items for sidewall venting including: SWD-4, WT-6, 18BV-6 and DHC-6. No vent pipe material is included. 30" long when fully assembled. Used on: all low intensity tube heaters | $225.00 Max: 5 Min: 1 Step: 1 Add to cart | |
| 6" Rooftop Vent Package.
| $240.00 Max: 15 Min: 1 Step: 1 Add to cart |
Controls 120V
DX3 Series 120V (see 24V option for DX3L)
| Single stage thermostat. 35°–75°F range. 24-277 VAC | $69.00 Max: 25 Min: 1 Step: 1 Add to cart | |
| Single stage thermostat with rain tight enclosure 40°–100°F range. Can be used with 24–277 VAC. | $110.00 Max: 10 Min: 1 Step: 1 Add to cart | |
| Single stage 120 V line voltage thermostat. (4-period) programmable. 40°–86°F range | $173.00 Max: Min: 1 Step: 1 Add to cart |
Optional 24V Controls
DX3L 24V Control
| 40 VA transformer, 120–24 VAC primary and secondary. Used with ERK to control multiple heaters. | $41.00 Max: 15 Min: 1 Step: 1 Add to cart | |
| External Relay Kit for controlling multiple heaters with 24V control. | $50.00 Max: 10 Min: 1 Step: 1 Add to cart | |
| 24V Wall Control Switch - DX3L and similar 24V Single Stage heaters. | $65.00 Max: Min: 1 Step: 1 Add to cart | |
| Single stage thermostat. 35°–75°F range. 24-277 VAC | $69.00 Max: 25 Min: 1 Step: 1 Add to cart | |
| 24V Wall 4 Hour Timer Switch - DX3L and similar 24V Single Stage heaters. | $85.00 Max: Min: 1 Step: 1 Add to cart | |
| Single stage thermostat with rain tight enclosure 40°–100°F range. Can be used with 24–277 VAC. | $110.00 Max: 10 Min: 1 Step: 1 Add to cart | |
| Single stage or two stage programmable thermostat. 45°–90°F range. 24 VAC | $112.00 Max: 5 Min: 1 Step: 1 Add to cart |
Other Information
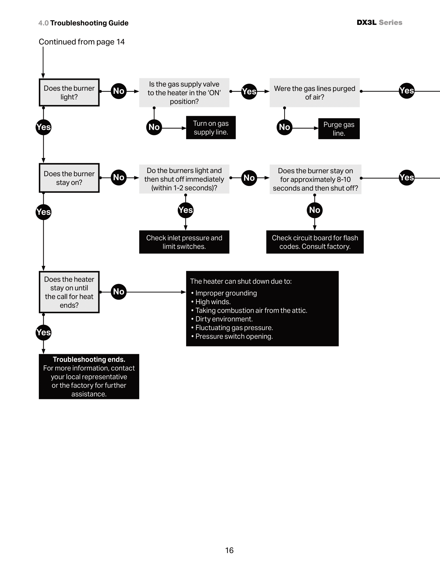
DX3 Troubleshooting
General Guide
DX3 120V Troubleshooting Flowchart
* Older models may have slight variations in troubleshooting. Please consult their respective IOPM’s
DX, DX-2 Troubleshooting Guide
DX3L 24V Troubleshooting
Clearances to Combustibles
Clearance to Combustibles is defined as the minimum distance that must exist between the tube
surface, or reflector, and any combustible items (see Figure 1.1). It also pertains to the distance that
must be maintained from moving objects around the tube heater. When installing the tube heater system,
clearances to combustibles for the model tube heater and configuration must be maintained. Refer to Chart 1.1
to determine the required distances for your model.
Gas Requirements
Gas Supply
Important! Before connecting the gas supply to the burner control box:
• Verify that the heater’s gas type (as listed on the rating plate) matches that of your application.
• Check that the gas piping and service has the capacity to handle the total gas consumption of all heaters
being installed, as well as any other gas appliances being connected to the supply line.
• Check that the main gas supply line is of proper diameter to supply the required fuel pressures.
• If utilizing used pipe, verify that its condition is clean and comparable to a new pipe. Test all gas supply
lines in accordance with local codes.
•Test and confirm that inlet pressures are correct. Refer to the heater rating plate for gas type and the
required minimum and maximum pressures (see Chart 3.8). The gas supply pipe must be of sufficient
size to provide the required capacity and inlet pressure to the heater (if necessary, consult the local gas
company). Do not exceed the maximum allowed pressures for the heater, the space or the gas piping
system.






























